学院新闻

学院新闻
当前位置: 首页 >> 正文

我院成功举办第五届大学生遥感技术大赛

2025年06月26日 14:44  点击:[]  

近日,由校团委主办,我院团委承办的太阳成tyc7111cc第五届大学生遥感技术大赛成功举办。本届大赛自4月份启动以来,历经两个月的筹备,吸引了来自全校的32支队伍共计95人参赛。

本次大赛相较于过往四届比赛,参赛选手所提交的作品在质量上有了很大提升,特别是在遥感技术与AI融合、服务交通事业、服务”黄河战略”等国家重大战略方面涌现出大量优秀作品。

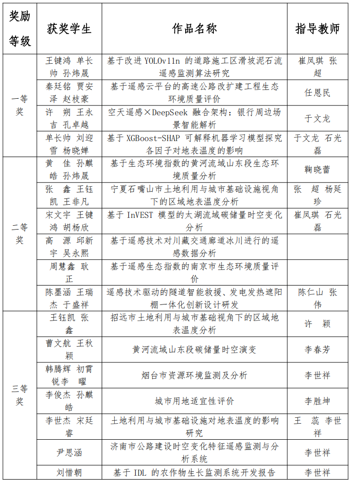
经过专家严格评审,大赛最终评出一等奖4组,二等奖6组,三等奖7组,获奖名单如下:

快捷导航 / Shortcuts

版权所有 © 中国·太阳成tyc7111cc(VIP集团)品牌官网-Suncity Club

长清校区:济南市长清大学科技园海棠路5001号   邮编:250357 电话:0531—80687901

网站总点击量: